全部課程
人文藝術類
經管貿易類
企業委訓類
創意設計類
教育類
財務金融研訓中心
政府委訓類
資訊科技類
語文─日語類
樂齡大學計畫專區
第三人生大學
法律行政類
行動教室
語文─英語類
語文─歐韓語類
營隊類
會計稅務
投資理財
社工類
教師第二專長
國高中營隊
語文-東協語類
隨班附讀類
產學培訓中心
食品養生運動休閒
首頁 營隊類 2026東海小學堂夏令營(七月)─卓越之芽:小紳士小淑女的優雅修行
招生中

分享

分享

2026東海小學堂夏令營(七月)─卓越之芽:小紳士小淑女的優雅修行

屆別:14
開課地點:校本部
總時數: 19.5
起迄日期:2026-07-01 ~ 2026-07-03
上課時間:週三、四、五 09:00 ~ 16:30
招生名額: 30 名 (依繳費順序錄取至額滿,非報名順序)
NT$12,000元
優惠方案 價格 說明
優惠方案 早鳥價 價格 $10,800 說明 限2026-06-05前繳費完成
您尚未登入,請登入後報名課程
請用參加孩子的資料註冊,報名課程
課程資訊
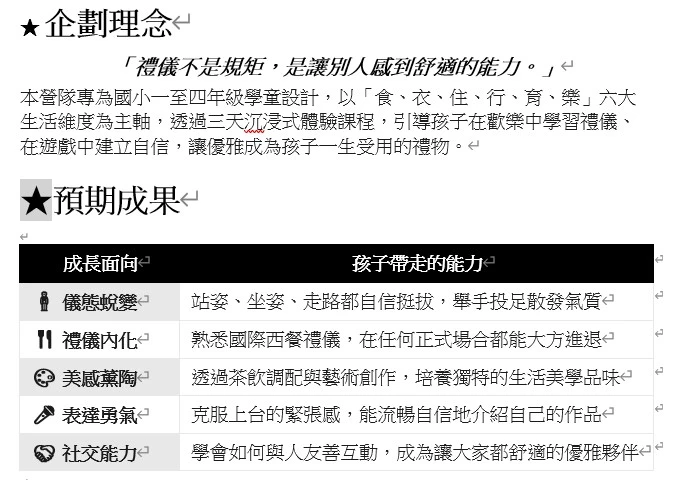
課程宗旨與特色

 
課程內容
  Day 1 覺醒篇 ─ 體態與茶道的靜心對話
時段 維度 課程內容
上午 09:00–12:00
【體態特訓】
體態矯正 · 建立氣場
透過好玩的遊戲,幫助孩子改善駝背和坐姿不良的習慣,學習「站如松、坐如鐘」的優雅姿態,從身體開始散發自信!
👗 穿搭建議:POLO 衫、休閒長褲或素雅洋裝
下午 13:30–16:30
【創意茶飲實驗室】
食 · 育 五感品茗 · 創意 Mocktail 調配
用眼睛看、鼻子聞、嘴巴嚐,認識不同的茶葉!接著把茶和水果、氣泡水混合,調出色彩繽紛的健康茶飲,體驗茶藝之美。
  Day 2 感知篇 ─ 探索與美學的跨界揮灑
時段 維度 課程內容
上午 09:00–12:00
【環境探索與美學】
樂 · 住 校園實境解謎 · 藝術創作
化身校園探險家!在東海大學的美麗校園裡尋寶解謎,撿拾自然素材進行「餐桌畫布」創作,最後練習勇敢站上台介紹自己的作品!
👟 穿搭建議:耐髒戶外裝與運動鞋
下午 13:30–16:30
【餐桌美學與禮儀】
食 · 住 餐桌設計 · 西餐禮儀演練
自己設計專屬的餐桌和菜單!透過情境模擬遊戲,練習如何優雅地使用刀叉,讓用餐變成一件很有風格的事。
  Day 3 榮耀篇 ─ 禮儀與佈展的華麗蛻變
時段 維度 課程內容
上午 09:00–12:00
【星光寫真與禮儀實戰】
衣 · 行 著正裝 · 沙龍拍攝 · 社交禮儀
穿上帥氣西裝或漂亮小禮服,由專業攝影師幫你拍下最閃亮的一面!同時參與午宴策展佈置,練習如何優雅地與人交流。
🤵 穿搭建議:自備西裝或小禮服(正式盛裝)
下午 13:30–16:30
【氣場塑造與茶敘結業禮】
育 · 樂 小小策展人 · 感恩茶敘
邀請爸爸媽媽來看你大展身手!化身小小策展人,自信導覽三天的學習成果,並親手遞上自己調配的創意茶飲,與家人分享喜悅。

 
老師簡介
張亦騏 老師

現任東海大學國際學院主任,英國瑟瑞大學博士。曾任中華航空國際線空服員,獲美國國務院傅爾布萊特資深學者及康乃爾大學訪問學者殊榮。深耕國際禮儀、台灣茶文化與美學,持有國際禮儀乙級證照,積極推廣靜心茶藝。



郭心甯 老師

東海大學餐旅系助理教授,香港理工大學餐旅博士、泰國湄洲大學觀光博士。橫跨亞美三地的跨文化學習與工作歷練,深耕國際餐桌禮儀與待客美學,將五星級飯店的精緻服務標準轉化為孩子易懂易學的禮儀課程。



協同教學團隊

森林耶藝術團隊 體能訓練團隊 專業攝影團隊

 
適合對象
適合升國小一年級~升國小四年級參加。

※※請以小朋友資料進行報名繳費,並請於『公司名稱』欄位填入『家長姓名』※※

報名須知

1.有氣喘、過敏、心臟病或其他特殊身、心理狀況者,請先行向醫師諮詢,確認狀況許可後再行報名。

2.本營隊無特殊教育專長教師,若有特殊兒童,請家長慎重考量是否參加。

3.在營期間若學童未能遵守營隊規範,本部保留退訓權利,費用恕不退還。

15歲以下被保險人投保說明】因應金管會109年6月修正之保險法第107條規定,

人壽保險被保險人於滿15歲前,投保限額為新臺幣69萬元,若學員投保額度已滿,則無法加保。
退費規定
網頁公告之開課日期為預定,本部保留開課與否之權利。

1.於開課日前申請退費,經核准可退還學費百分之九十。

 (如已產生實際支出,亦須予扣除)

2.於實際上課時數達總時數三分之一前申請退費,經核准可退還學費百分之五十;

  逾期不得以任何理由請求退費或延期。

3.營隊於進行當中,如遇有不可抗力之情事(如颱風、地震、流行病等),為確保學員之安全,

  得由本部決定提前結束,並於計算全部成本後,退還未發生之費用。

4.本部保留開課與否之權利,如遇人數不足停開,將以轉帳方式全額退費,

 屆時將請學員家長(或監護人)提供身分證字號及帳戶號碼,俾辦理退費轉帳作業。

5.退費作業時間,依學校作業流程,約需二~三週,尚請家長配合體諒。
優惠說明
※※請以小朋友資料進行報名繳費,並請於『公司名稱』欄位填入『家長姓名』※※

優惠截止日:6/5

學費:12,000 元 (費用包含午餐、點心、保險,不含材料費)

開課日須另繳交600元材料費給老師(材料費如有開立收據需求,請洽老師。)

對象:升小一~升小四(依年齡適度分組)

(一).6/5前繳費,學費優惠九折,每名10,800元

(二).本校同仁子女、孫子女特惠9,600元(限臨櫃繳費)

(三).三人以上團報價,每名10,200元(須同時繳費-請直接點選我要團報)

     逾優惠截止日繳費,恕無折扣
備註
本校全面實施車牌辨識收費,營隊期間家長停車注意事項如下:

(1).汽車入校享20分鐘接送緩衝時間,超過20分鐘煩請自行至機台繳費。

(2).機車無法進入校園。機車請一律停放第二教學區入口【產學大樓旁免費機車停車場】。



※※請以小朋友資料進行報名繳費,並請於『公司名稱』欄位填入『家長姓名』※※

(一).臨櫃繳費:收費時間請參見本部首頁說明,請至東海大學省政研究大樓一樓大廳櫃檯。

        現場接受現金、即期支票、刷卡繳費(限VISA、Master卡)。

(二).ATM 轉帳繳費:網路線上報名者可依專屬繳費帳號以提款機或網路ATM繳交學費。

(三).本部將於開課前3-5天將開課通知置於該課程「開課通知」供學員下載悉知。

        若您於開課前三天仍無法確認開課訊息,請務必來電洽詢,以免您的權益受損。

(四).本班招生專線:04-23591239 免付費服務電話:0800-663688 (行動、長途除外)

(五).本部保留因實際需要變動上課時間、師資、教材、優待辦法之權利

(六).本班業務承辦人:張先生 (分機656)

(七).上課地點:東海大學推廣部
您可能會喜歡...

分館資訊:
04-23591239
04-23593664
0800663688
407 臺中市臺灣大道四段1727號 省政研究大樓(東海大學第二教學區)
辦公時間
週一至週五08:00-20:00
(休息12:00-13:30、17:30-18:00)
週六及週日08:00-16:00
123 movies
embedgooglemap.net