全部課程
人文藝術類
經管貿易類
企業委訓類
創意設計類
教育類
財務金融研訓中心
政府委訓類
資訊科技類
語文─日語類
樂齡大學計畫專區
第三人生大學
法律行政類
行動教室
語文─英語類
語文─歐韓語類
營隊類
會計稅務
投資理財
社工類
教師第二專長
國高中營隊
語文-東協語類
隨班附讀類
產學培訓中心
食品養生運動休閒
首頁 政府委訓類 採購專業人員基礎訓練班第五期(假日班)
招生中

分享

分享

採購專業人員基礎訓練班第五期(假日班)

屆別:125
開課地點:校本部
總時數: 72
起迄日期:2026-09-06 ~ 2026-11-22
上課時間:週三、日 09:00 ~ 16:00
招生名額: 72 名 (依繳費順序錄取至額滿,非報名順序)
報名截止日:2026-09-05(或額滿)
NT$8,500元
優惠方案 價格 說明
優惠方案 團報價 價格 $8,075 說明 限2026-09-05前團報繳費完成
您尚未登入,請登入後報名課程
課程資訊
課程宗旨與特色
依 據:

(一)行政院公共工程委員會100 年1 月5 日工程企字第10000001040 號令發布「採 購專業人員資格考試訓練發證及管理辦法」辦理。

(二)行政院公共工程委員會115年1月26日工程企字第1150100036號『114年度「採購專業人員訓練」之評鑑考核結果」函辦理。



115年度本部預定開辦「採購專業人員基礎訓練班」5期、「採購專業人員進階訓練班」1期,開班計畫如下:

*政府採購基礎班第一期(假日班-實體上課+實體考試):115年4月11日至5月30日,每週六、日白天,共70小時。

 * 政府採購基礎班第二期(假日班-視訊上課+實體考試):115年5月31日至7月18日,每週六、日白天,共70小時。

 * 政府採購基礎班第三期(夜間班-視訊上課+實體考試): 115年6月25日至9月05日,每週二、四晚間,共70小時。 (電子採購實務安排於假日)

*政府採購基礎班第四期(假日班-實體上課+實體考試): 115年7月19日至8月30日,每週六、日白天,共70小時。

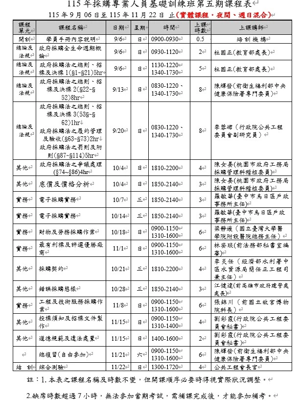
 * 政府採購基礎班第五期(假日夜間混合班-實體上課+實體考試):115年9月06日至11月22日,每週三夜間及每週日白天,共70小時。

*政府採購進階班第一期(假日班-實體上課+實體考試): 115年8月15日至10月31日,每週六白天,共50小時。 (未取得採購專業人員基本資格者,不得參加進階訓練)



註:今年度第二、三期程課程採取視訊上課,使用googlemeet軟體(僅期末測驗(4小時)仍以實體方式進行),配合行政院公共工程委員會要求上課品質控管,所有視訊課程一律須開啟鏡頭並全程露臉以利控管出缺勤狀況(未能配合開啟鏡頭並全程露臉者,請勿報名)。
課程內容
一、採購總論:政府採購全生命週期概論(2小時) 二、採購法規: 1.政府採購法之總則、招標及決標(14小時) 2.政府採購法之履約管理及驗收(2小時) 3.政府採購法之罰則及附則(5小時) 4.政府採購法之爭議處理(4小時) 三、採購作業: 1.底價及價格分析(3小時) 2.投標須知及招標文件製作(4小時) 3.採購契約(4小時) 4.最有利標及評選優勝廠商(6小時) 5.電子採購實務(6小時) 6.工程及技術服務採購作業(6小時) 7.財物及勞務採購作業(6小時) 四、錯誤態樣:錯誤採購態樣(2小時) 五、倫理準則:道德規範及違法處置(2小時) 六、考試 4小時 (合計70小時)
老師簡介
行政院公共工程委員會指定優良教師 (本期課程採實體上課,上課地點:東海大學管理學院)
適合對象
(一)有志取得政府採購專業人員基礎訓練及格證書者。

(二)以未取得採購專業人員基本資格之採購人員,或即將辦理採購業務之人員為優先。 (開課時須繳交二寸照片及身分證正面掃描電子檔)

※凡報名參加本校採購基礎班,本校免費提供總複習(6小時)課程(全國唯一!),強化採購觀念,並享有日後補課免費。

※課間提供模擬測驗,協助學員提高及格率。

※本課程公務人員可登錄公務人員終身學習護照時數,合格教師可登錄教師進修時數。 ※本校連續13年榮獲工程會評鑑為績優辦訓機構(全國唯一學校),自民國94年起,即承辦政府採購專 業人員訓練班(未間斷),辦訓經驗豐富,各科目師資皆經評鑑優良。
退費規定
(一)本部因故未能開班上課,全額無息退還已繳費用。

(二)學員完成報名繳費後因個人因素無法上課,依下列標準退費:

 (1)於實際上課日(不含當日)前提出退費申請,經核准可全額退費(扣除手續費五百元)。

 (2)開課當天起即不受理退費或延期。
優惠說明
學員繳費請務必確認服務機關、職稱、公司電話 『採購專業人員基礎訓練班』每班人數以72人為限。 繳費期限:開課前 (繳費額滿截止)。

優待辦法:

三人以上額滿前同時報名繳費者,95折優待 (限同一期)。
備註
(一)繳費方式:請以下列方式繳交學費 (按繳費順序錄取,額滿截止)。

1)至本校省政研究大樓一樓大廳櫃台繳交現金或刷卡。

2)網路線上報名者可依專屬繳費帳號以提款機或網路ATM繳交學費。 (銀行代號:807 永豐國際商銀,帳號:個人繳費虛擬帳號16碼)

3)或至郵局購買匯票或開立即期支票(抬頭開立「東海大學」), 掛號寄至【40799 台中市東海大學1175號信箱 推廣部收】, 信封並請註明報名班別及姓名(未事先報名者請附報名表)。

4)線上刷卡繳費



(二)本班招生專線:(04)23591239 免付費服務電話:0800-663688(限市話撥打) 報名繳費:分機208 櫃臺人員 課程諮詢:分機656 張先生 (三)本部保留因實際需要調整教師、教材、上課日期、時段之權利。
您可能會喜歡...

分館資訊:
04-23591239
04-23593664
0800663688
407 臺中市臺灣大道四段1727號 省政研究大樓(東海大學第二教學區)
辦公時間
週一至週五08:00-20:00
(休息12:00-13:30、17:30-18:00)
週六及週日08:00-16:00
123 movies
embedgooglemap.net